3 电源及用房设计
3.1 电源及用电负荷分级
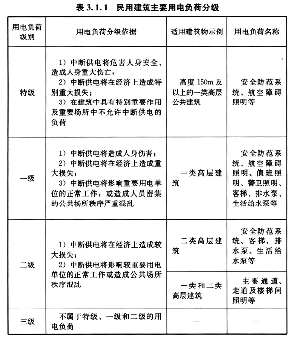
3. 1. 1 民用建筑主要用电负荷的分级应符合表3. 1. 1的规定。

3. 1. 2 一级用电负荷应由两个电源供电,并应符合下列规定:
1 当一个电源发生故障时,另一个电源不应同时受到损坏;
2 每个电源的容量应满足全部一级、特级用电负荷的供电要求。
3. 1. 3 特级用电负荷应由3个电源供电,并应符合下列规定:
1 3个电源应由满足一级负荷要求的两个电源和一个应急电源组成;
2 应急电源的容量应满足同时工作最大特级用电负荷的供电要求;
3 应急电源的切换时间,应满足特级用电负荷允许最短中断供电时间的要求;
4 应急电源的供电时间,应满足特级用电负荷最长持续运行时间的要求。
3. 1. 4 应急电源应由符合下列条件之一的电源组成:
1 独立于正常工作电源的,由专用馈电线路输送的城市电网电源;
2 独立于正常工作电源的发电机组;
3 蓄电池组。
3. 1. 5 当符合下列条件之一时,用电单位应设置自备电源:
1 特级负荷的应急电源不能满足本规范第3. 1. 4条第1款的规定;
2 提供的第二电源不能满足一级负荷要求;
3 两个电源切换时间不能满足用电设备允许中断供电时间要求。
3. 1. 6 建筑高度150m及以上的建筑应设置自备柴油发电机组。
3. 1. 7 用于应急供电的发电机组应处于自启动状态。当城市电网电源中断时,发电机组应能在规定的时间内启动。
3. 1. 8 与电网并网的光伏发电系统应具有相应的并网保护及隔离功能。
3. 1. 9 光伏发电系统在并网处应设置并网控制装置,并应设置专用标识和提示性文字符号。
3. 1. 10 人员可触及的可导电的光伏组件部位应采取电击安全防护措施并设警示标识。