6.3 建筑设备系统
6. 3. 1 供暖通风与空调节能工程中散热器、风机盘管机组、绝热材料的用量较多,散热器的单位散热量、金属热强度,风机盘管的供冷量、供热量、风量、噪声、功率、水阻力,绝热材料的导热系数、材料密度、吸水率等技术性能参数是否符合设计要求,会直接影响供暖通风与空调节能工程的节能效果和运行的可靠性。
6. 3. 2 本条对传统灯具进场复验技术指标参数进行了规定。室内灯具效率的检测方法依据现行国家标准《灯具分布光度测量的一般要求》GB/T 9468,道路灯具、投光灯具的检测方法依据其各自现行国家标准《灯具分布光度测量的一般要求》GB/T 9468和《投光照明灯具光度测试》GB/T 7002执行,各种镇流器的谐波含量检测依据现行国家标准《电磁兼容 限值 谐波电流发射限值(设备每相输入电流≤16A)》GB 17625.1执行,管形荧光灯用交流电子镇流器应依据现行国家标准《管形荧光灯用交流和/或直流电子控制装置 性能要求》GB/T 15144执行。
6. 3. 3 建筑供暖系统、通风与空调系统、配电与照明系统、监测与控制系统、地源热泵系统、太阳能光热光伏系统所涉及节能的设备,在安装前应对设备能效对照图纸进行核查,核查结果应经监理工程师检查认可,且应形成相应的记录。核查指对技术资料的检查及资料与实物的核对,包括:对技术资料的完整性、内容的正确性、与其他相关资料的一致性及整理归档情况等的检查,以及将技术资料中的技术参数等与相应的材料、构件、设备或产品实物进行核对、确认。
6. 3. 4 空调与供暖系统水力平衡装置包括平衡阀、自力式压差控制阀、电动调节阀等;热计量装置包括热量表、流量计、温度计等;温度调控装置包括散热器恒温阀、温控阀等。这些装置都是进行节能调控和计量的重要设备,其安装位置和方向对调控效果和计量的准确性都至关重要,应严格按照设计图纸进行安装,且安装位置要便于操作调试、观察和读取。
6. 3. 5 集中供暖系统应满足计量温控要求。温度调控装置和热计量装置安装时,应实现设计要求的分户或分室(区)温度调控、楼栋热计量等功能;安装完毕后,应通过观察检查、核查调试报告,进行全数核查。
6. 3. 6 风管系统允许漏风量是指在系统工作压力条件下,系统风管的单位表面积、在单位时间内允许空气泄漏的最大数量,严格控制风管漏风量对提高能源利用效率具有较大的实际意义。特别是对于低温送风系统,漏风会导致风管漏风处出现结露现象,破坏或降低系统的保温性能,甚至产生滴水现象。
6. 3. 7 本条是对变风量末端装置的安装验收作出的规定。变风量末端装置是变风量空调系统的重要部件,其规格和技术性能参数是否符合设计要求、动作是否可靠,将直接关系到变风量空调系统能否正常运行和节能效果的好坏,最终影响空调效果。同时变风量空调系统与楼宇自控系统的结合程度较高,其正常运行必须依赖楼宇自控系统,因此本条强调变风量末端装置应进行性能、控制功能和关键传感器准确性的验证。
6. 3. 8 供暖管道保温厚度是由设计人员依据保温材料的导热系数、密度和供暖管道允许的温降等条件计算得出的。如果管道保温的厚度等技术性能达不到设计要求,或者保温层与管道粘贴不紧密、不牢固,以及设在地沟及潮湿环境内的保温管道不做防潮层或防潮层做得不完整或有缝隙,都将会严重影响供暖管道的保温效果。
绝热层的连续不间断是为了保证绝热效果,以防产生凝结水并导致能量损失。阀门、过滤器、法兰部位的绝热应严密,并能单独拆卸且不得影响其操作功能,是为了方便维修保养和运行管理。
6. 3. 9 空调与供暖系统的冷热源和辅助设备及其管道和室外管网系统安装完毕后,为了达到系统正常运行和节能的预期目标,规定必须进行空调与供暖系统冷热源和辅助设备的单机试运转及调试和各系统的联合试运转及调试。单机试运转及调试是进行系统联合试运转及调试的先决条件,是一个较容易执行的项目。系统的联合试运转及调试是指系统在有冷热负荷和冷热源的实际工况下的试运行和调试。
6. 3. 10 供暖、通风与空调系统以及照明系统节能控制所涉及设备、控制策略应对照图纸对其安装位置、信号反馈、控制逻辑进行核查。
6. 3. 11 现场传感器等仪表设备的安装质量对监测与控制系统的功能发挥和系统节能运行效果影响较大,本条要求对现场仪表的安装质量进行重点检查。
6. 3. 12 目前我国机电系统建设主要采用的是以各种施工验收标准为依据的验收机制,主要由施工单位根据国家相关施工验收标准的要求,在竣工阶段前进行建筑机电系统调试工作,调试工作的重点是保证施工质量和主要设备的正常启动运转,而设备与系统的实际性能、不同设备和系统之间的匹配性以及自控功能的验证往往被忽视,使得目前我国机电系统的实际运行能效和设计预期存在比较大的差异。
空调系统调适作为提升建筑品质、提高空调系统实际运行能效的重要手段,已在欧美等发达国家得到充分重视,美国采暖制冷与空调工程师学会(ASHRAE)等相关机构和组织制定了相对完善的标准与规范。美国总务管理局(GSA)和美国国家航空航天局(NASA)明确其所有新建建筑和主要的改造项目都要进行机电系统调适作为工程质量的保证手段,同时也是美国绿色建筑认证(LEED)的必要条件。
根据美国劳伦斯伯克利国家实验室2019的报告数据,新建建筑调适大约能获得13%节能量。随着我国对建筑空调系统实际运行效果和能效要求的不断提高,调适技术已经在我国得到快速发展,编制了相应的技术标准,并在复杂和大型工程中进行了应用。借鉴国外经验并结合我国的实际需求,要求对建筑面积大于100000m2的公共建筑开展空调系统调适工作。
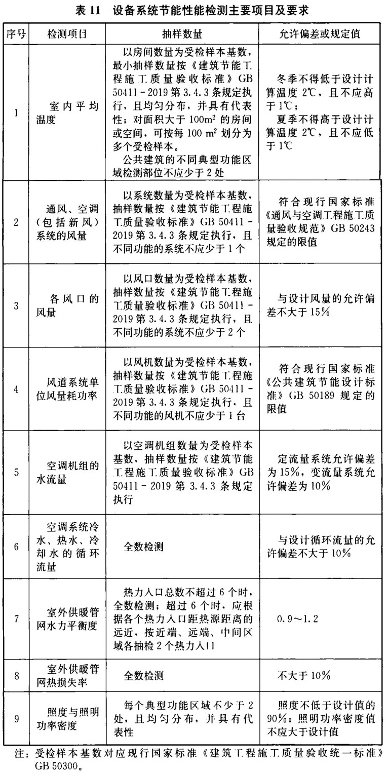
6. 3. 13 本条给出了供暖通风与空调、配电与照明系统节能性能检测的主要内容,具体检测要求见表11。

照明功率密度应为相应场所单位面积上一般照明的安装功率,并应按下列公式进行计算:

式中:LPD—照明功率密度(W/m2);
P——被测量照明场所的照明系统总有功功率(W);
A——被测量照明场所的面积(m2);
k——电压修正系数,恒功率时k值取1;
U0——额定工作电压(V);
U1——实测电压(V)。